1. Introduction
LCD parameters are temperature dependent such as viewing angle and threshold voltage. Therefore, the driving voltage and hence the contrast is affected. This application shows why temperature compensation is needed and the methods to accomplish this.
1. LCD Structure
LCDs are made up of several layers as shown in Figure 1. It is sandwiched with two plates of glass. The top is coated with a color filter and polarizer while the bottom plate is deposited with TFTs1 and a polarizer2.
When an electric field is applied, the liquid crystal twists and depending on the voltage the crystal aligns so that it either passes or blocks the backlight.

On a display, each pixel is made up of sub-pixels (red, green and blue). Each of which is controlled by a TFT (see Figure 2). Image information decides the voltage across the crystal. A positive voltage is applied to the gate of the TFT; turns it on and charges up CLC and CS. This is then transferred to the pixel and becomes visible.

Temperature has two major effects on the display:
- Viscosity of the liquid crystals varies which affects the response time of the crystal to applied voltages. This is true at cold temperatures.
- The driving voltage required to operate the display increases as temperature decreases. This also affects contrast.
2. Driving Voltage and Temperature
2.a Low temperature (<0ºC)
The response times to the driving voltage is increased. Contrast is also decreased since driving voltage is decreased at lower temperatures.
2.b High temperature (>50ºC)
At high temperatures, display “ghosting” occurs due to increased levels of driving voltage.
Figure 3 shows a graph with the relative values to add or subtract from the drive voltage to maintain the same level of contrast. The red line is the behavior of the temperature compensated LCD, while the blue line is for the uncompensated version.
This chart is used to determine the driving voltage needed to produce good contrast. For example: at -3V at 25ºC, the LCD will need -2.7V at 50ºC.

3. Temperature Compensation Circuits
3.a Simple Compensation Circuit

Figure 4: Simple Compensation Circuit
Figure 4 uses a current buffer whose drive current is dependent on a thermistor (negative temperature coefficient). This thermistor, RT1 should be placed as close as possible to the LCD module to sense the ambient temperature experienced by the LCD.
The VEE level is dependent on the requirements of the LCD module. Extended character displays need -7.8V on VO at 25ºC or -2.8V with respect to ground (VSS). Note that VEE and VO are measured with respect to VDD supplies to the LCD. Typically, VEE is 25% greater than VO. During development, VEE is variable to optimize contrast. Then in production, it will be fixed.
An example thermistor is the Littelfuse 153JG1K, DO-35 with 10% tolerance. The datasheet can be found here.
Note:
- What is the B parameter for a thermistor? Firstly, a thermistor is simply a temperature dependent resistor whose electrical resistance changes precisely with an increment in temperature. The B constant is a parameter of a thermistor. It describes how the resistance’s rate of change varies with change in temperature.
3.b LM335 Compensation Circuit

Figure 5: LM335 Compensation Circuit
The core of this circuit (Figure 5) is the LM335 (Texas Instruments), an integrated temperature sensor which can be easily calibrated. Applications for the LM335 include almost any type of temperature sensing over a −55°C to 150°C temperature range. Using an operational amplifier (op-amp) provides low impedance and a linear output. This makes interfacing to readouts or control circuitry easy. Output voltage temperature coefficient = 10mV/°C.
Again, as with the thermistor in the previous circuit it should be within close proximity to the LCD. R1 provides operating current (1mA) to U1 while the op-amp U2 inverts and scales the temperature coefficient to match the LCD drive requirements. Potentiometer R5 can vary the operating voltage of the display.
3.c TPS65642 Compensation Circuit

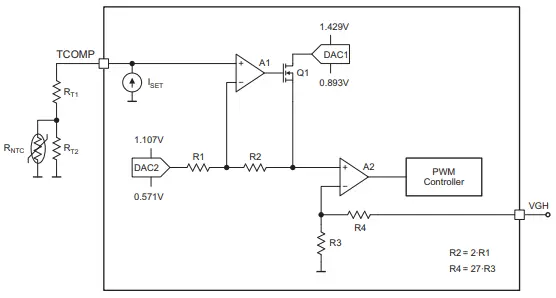
Figure 6: TPS65642 Compensation Circuit
Given the normal operating turn-on voltage of the LCD (VGH) and its temperature coefficient, the circuit above can be designed. It uses the TPS65642: LCD Bias IC from Texas Instruments. The TPS65642 is an LCD bias IC that is composed of two boost converters that provides LCD supply voltages. Two buck converters and an LDO is for providing the logic voltages of the system. Other features: input voltage range = 2.6V to 6V, I2C interface, shutdown, On-Chip EEPROM with write protect etc. Details can be found here.
In Figure 6, the TPS65642 is configured as a boost converter. Temperature compensation is achieved by:
- The thermistor network formed by RT1, RT2 and RNTC generates a voltage at the TCOMP pin whose value decreases with increasing temperature.
- With proper selection of the external components RT1, RT2 and RNTC, temperatures THOT and TCOLD can be configured to suit each display’s characteristics.
A handy MS Excel spreadsheet is provided to calculate the components values. Download here.
From the results of the calculation, temperature corners are set on hardware. The device needs to be programmed with the voltage corners VGH(HOT) and VGH(COLD). The value for VGH(COLD), usually the upper value is set in DAC1 (25 V to 40 V scaled down to 0.893 V to 1.429 V) and the value for VGH(HOT), usually the lower value is set in DAC2 (16 V to 30 V scaled down to 0.571 V to 1.107 V).
As mentioned, the resistance of the thermistor network increases with decreasing temperature (negative coefficient). Then TCOMP voltage increases with temperature decrease. If that voltage exceeds the lower corner, VGH is increased via Q1 and the PWM Controller. Resistor divider R2 and R1 set the slope transition while R3 and R4 works as a feedback divider for VGH.
If positive temperature slope is needed, use a PTC thermistor or place RNTC in parallel with RT1.
4. Summary
Temperature compensation is critical for wide-temperature variants of LCDs (-20°C to +70°C) as it affects the drive voltage, hence the contrast. The drive voltage varies inversely with temperature i.e. lower temperatures require an increased drive voltage and vice-versa.
Three application circuits are presented to compensate drive voltage versus temperature; all use Negative Temperature Coefficient (NTC) thermistors. The most accurate of which is the TPS65642 solution. Note that with all these solutions the thermistor should be placed as close as possible to the display to precisely measure the ambient temperature at the LCD.
DISCLAIMER
Buyers and others who are developing systems that incorporate Focus LCDs products (collectively, “Designers”) understand and agree that Designers remain responsible for using their independent analysis, evaluation and judgment in designing their applications and that Designers have full and exclusive responsibility to assure the safety of Designers’ applications and compliance of their applications (and of all Focus LCDs products used in or for Designers’ applications) with all applicable regulations, laws and other applicable requirements.
Designer represents that, with respect to their applications, Designer has all the necessary expertise to create and implement safeguards that:
(1) anticipate dangerous consequences of failures
(2) monitor failures and their consequences, and
(3) lessen the likelihood of failures that might cause harm and take appropriate actions.
Designer agrees that prior to using or distributing any applications that include Focus LCDs products, Designer will thoroughly test such applications and the functionality of such Focus LCDs products as used in such applications.
1A Thin-Film-Transistor (TFT) Liquid Crystal Display (LCD) is a type of LCD that is made of thin-film-transistor technology. This has the advantage of better image display parameters such as contrast and addressability.
2A polarizer is an optical filter that lets light waves of a specific polarization pass through while blocking light waves of other polarizations.